TS-570과 HRD의 사용시 문제

2009.06.21 10:09

연날리기 조회 수:14036

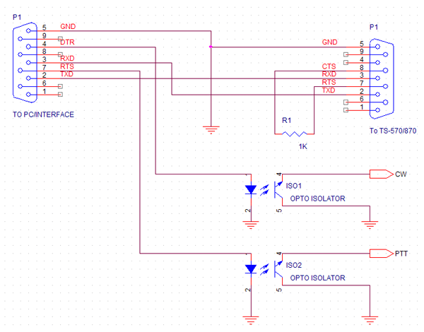
TS-870에서 지적하신 바와 같이 IF150사용시
HRD에서 PTT만 잡히고 송신이 안되는 문제가
TS-570도 동일한 문제가 있습니다.

HRD를 구동않고 DM780만 구동하고 PTT를 Com port로 직접잡게하니
송신이 됩니다. 허지만 리그이 제어는 전혀 안되니
HRD의 좋은 기능을 사용을 못하게 되는 군요....
어떻게 좀 해결 해 주시길........
번호 제목 글쓴이 날짜 조회 수
공지 트래블라스터 IF-200 리콜 공지 관리자 2012.07.02 23988
공지 로그인을 하셔야 글작성이 가능합니다. 관리자 2011.05.14 31245
공지 불법사이트 및 음란사이트 광고게시물에 대하여 [1] 관리자 2010.04.25 38800
38 IF-100으로 FT-817 과 TS-570을 사용하고 싶습니다. [2] qyn 2009.07.21 10897
37 송신시 COM포트 없어지는 ERR(COM포트 풀림) 해결방법 [1] 고바 2009.07.16 8870
36 비스타에서는.... [2] 밥좀묵고살자 2009.07.15 9290
35 TS-690 케이블을 TS-940 이용? [1] ds3mbb 2009.06.30 10756
34 밴드별로 송신에 불가한 문제는 어떻게? [2] 연날리기 2009.06.26 10810
33 켄우드 TS-850은 HRD사용시 문제 없네요.. [1] 연날리기 2009.06.25 11169
» TS-570과 HRD의 사용시 문제 [8] 연날리기 2009.06.21 14036
31 주문확인 안 하나요? [1] 연날리기 2009.06.17 10521
30 수고하십니다. 영진 2009.06.17 8380
29 FT-920 cat용 DB9 이 암놈끼리는 안들어가네요 [1] nt 2009.06.14 7168
28 win98 사용시 [1] 6K2EJJ 2009.06.02 7801
27 사용 리그 문의 드립니다.. [1] ds4gja 2009.05.26 7874
26 사용 하고있는기종은 ten-tec ( scout-555 ) 입니다 사용가능한지요 ? . [1] 운암 2009.05.24 7475
25 워터풀 막대가 안보이는이유? [2] 6K2EJJ 2009.05.21 9962
24 FT-1000과 매칭(주파수 연동)불가 [2] 현심 2009.04.22 10366
23 리그제어와 PTT동시 동작 않됨 [1] 고바 2009.04.17 10707
22 도움 요청 [2] 김건 2009.04.11 7921
21 키트게시판에 경험담 및 공유내용을 올려주세요. 관리자 2009.04.10 11650
20 Writelog에서 CIV, CW, PTT 성공하신분?? [3] kijun 2009.04.09 11653
19 IF-100 USB 연결선은 2미터 이내가 좋아요! 왕거북이 2009.04.08 8923